High Power Amplifier Rectifier Filter Fever Capacitor Filter Power Amplifier Board Audio Rectifier Power Supply
High Power Amplifier Rectifier Filter Fever Capacitor Filter Power Amplifier Board Audio Rectifier Power Supply

Shipping to Lower Novgoroda, 2 weeks. Packaging is good.
As the photo, packing good, delivery fast.Recommend!
Thank You Very Much! As always good! Buy is not the first time, in this store. Well packed, always fast. Before Moscow 9-10 days. Good shop, good service. Filter is good and not expensive, branded capacitors, in my Yamaha. Diode Bridge good. The Board is made fun, withstand high currents 4-5A. AND yet it's green, filter brilliant green.Thank you! Everything is always good! I'm buying not for the first time, in this store. Everything is well packed, the delivery is always fast. To Moscow, 9-10 days. Good store, good service. The filter is good and not expensive, brand capacitors, in my opinion it's Yamaha. The diode bridge is good. The board is made of cool, will withstand high currents 4-5A.
Great product. Well packed.
Order in "Black Friday" 11.11.2018, and took 12.12.2018.Символичьненько.Well, that is the order went to me last month, what is good.It came in one piece, but is not included.Separate note аццкое раздолбайство by company, SDEK трахавшей brain exactly one week! Well that complex-deliver a bag size of a fist? If you can not in time to deliver the parcel me home-завези it the closest point of delivery. I even chose point of delivery, about what said first позвонившему me манагеру. The Next Day I called another manager ("and let's we will deliver the parcel to the point of delivery"), and the day after tomorrow-third, one with the same question! AND second, and third did not know that my posting плавненько so swam to the point of delivery. They have this information for some reason, there was no! Well, in total is my posting went to Moscow as much as 5 days! Плавненько, yes? IN general, ahuitelno guys from SDEK conduct business. Use The best services of other companies!!!
Store Name: Yimaglobal Store
Normal Price: US $10.80
Sale Price: US $8.96 (Discount: 17%)

Spesifications
Descriptions
Related Productions:

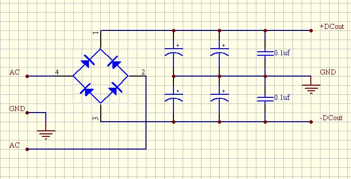
Connection Description
AC input interface (requires three-wire transformer output)
AC * 2: Connect the transformer AC line
GND: Connect the transformer ground wire
DC output interface
-Vout: Negative voltage output port
GND: ground
+ Vout: Positive voltage output port
Operating current: 10A (max 20A)
Capacitance capacity: 4 3300uF / 71V chemical capacitance (diameter 22MM)
Rectifier bridge: using GBJ2510
Board size: length 96mm * width 56mm (PCB with 1.6MM thick FR4 plate)
Packaging Including:
1 x Amplifier Board Audio Rectifier Power Board
Wiring diagram







A package was safe enough. Delivery took just 18 days to Moscow region. Items are delivered by CDEK company in good condition.
Good quality, acceptable price and very fast shipping! Excellent seller! Thank You very much!
Rapid delivery,item as expected, not tested yet
Todo OK thanks, works perfectly .....
Pack cool fast delivery








Comments
Post a Comment